01 嘉欣医疗 高端医疗护理产品出口领导者
安徽嘉欣医疗用品有限公司创建于2003年,是一家集高端医疗敷料和全棉居家生活日用消费品研发、生产、贸易为一体的产业化、高新技术企业。公司以“创造健康、创造美”为愿景,通过医疗和全棉居家生活日用消费品的双产业布局,为消费者提供优质产品和健康与美的生活方式。
公司先后投资精密试化验设备,生产车间达到30万级净化水平,达到欧盟标准的环氧乙烷灭菌中心已投入使用。2005年获得了TUV SUD南德意志集团ISO13485:2003质量管理体系国际认证,产品获得了欧盟CE安全认证。公司拥有配套齐全、国内先进的医用棉签、棉球、压舌板、医用敷料、医用包材等十几条专业生产线,产品100%出口到欧美、日本及台湾市场。2006年出资800余万元投资创办的安庆市嘉欣竹木日用品有限公司,坐落在美丽的天柱山之麓并素有竹乡之称的潜山县龙潭乡境内,目前已初步形成年产竹地板坯板10万㎡,各种竹棒、竹签等1000吨的生产能力。已建成为集医用卫材、高级脱脂棉、各种包类产品加工生产的医材基地。已发展成为高新技术企业、国家专项发展建设基金支持企业、安徽省专精特新企业、安徽省两化融合示范企业、安徽省两化融合管理体系贯标示范企业。
02 企业洞察 多组织 成本核算 业务全流程管理 随着客户的发展壮大,生产的大力投入,业务模式的不断增加,企业的持续成长发展也急需以集团化的模式运行,集团下设多公司需要高效协同发挥各自组织职能。嘉欣医疗原系统已不能满足目前的管理需求。 集团统一:目前两个公司需要实现集团化管理、统一基础资料、统一科目、统一财务规范、合并账务查询,合并报表。多组织、多会计政策、多科目体系等才能为未来公司发展扩张提供有力的平台延展支持。 往来清晰:希望能够规范应收、应付的往来核算流程;严控业务、财务一体化流程。保证往来款项实时、准确;按经营分析需求设计输出账龄分析表。 成本穿透:实现明晰的产品成本和订单成本,以期望通过标准成本分析,对成本进行精准的优化和控制。 流程清晰:为上市资料做好准备,为券商、审计、投资方提供可穿透的查询。系统全面应用后,总账-明细账-凭证-原始单据-内控流程提供关联资料的快速查询。 03 解决方案 金蝶云·星空 赋能一体化智慧嘉欣医疗 原有业务系统已不能满足嘉欣医疗发展的需要,经过多轮反复的选型论证,在综合评估了国内外多款ERP和OA的基础上,最终被一体化、开放化的金蝶云平台打动,选择金蝶云·星空整合方案,企业与金蝶认证伙伴安徽公有云软件有限公司一起,打造嘉欣医疗集团统一的数字化平台,构建强有力的业务支撑能力。

🔹 集团化管控应用:数据统一,组织协同,业财税一体化 嘉欣医疗多组织业务场景是:安庆市嘉欣医疗用品科技股份有限公司,安徽嘉欣医疗用品有限公司两家独立核算子公司,安庆市嘉欣医疗用品科技股份有限公司控股安庆市全棉生活用品科技有限公司,通过组织间委托生产销售采购库存,系统生成内部交易单据,再通过组织间结算实现集团内部企业之间的高效业务协同。 借助金蝶云·星空,嘉欣医疗建立起了统一的集团数据中心,对物料、客户、供应商、费用项目、员工、岗位、辅助资料等数据,实行统一建立、依需分配或者共享;对会计科目、会计核算体系、资产政策、成本核算等财务政策,实行按需按实际业务场景进行各自公司设定、集团共享,通过合并报表模块实现企业快速合并报表的展示。 🔹 建立标准化流程,实现高效一体化 通过金蝶云·星空ERP财务,供应链,车间生产,质保等模块的建设 ,搭建嘉欣医疗各组织数据统一,业务财务一体化的平台。数字智能化经营分析平台,实现数据交互,业务数据入口唯一,做到力出一孔,从而避免在ERP与其他系统中重复录入数据,使得工作效率与及时准确性得到了大幅度的提升。
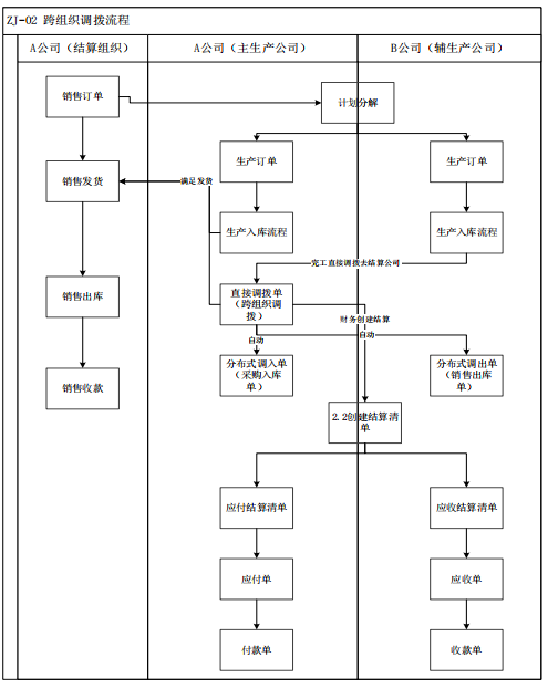
🔹 建立标准的组织间划拨流程,往来协同有章可循 经过前期详细调研,结合嘉欣医疗的组织间划拨的现状和需求,建设了嘉欣医疗组织间划拨流程。主生产公司为嘉欣医疗用品科技股份有限公司,辅助生产公司安庆全棉生活用品科技有限公司和安庆嘉欣新能源科技有限公司。清晰规范的跨组织调拨流程,助力集团化管理的统一管理和协作,加深了数据往来的集成链接,为企业成长奠定了坚实的基础。
🔹 全平台打通:助力集团数据整合、协同、统一分析 通过与云之家、实现全工作流一体化集成,打通企业数据壁垒,整合多端数据为一体,为集团高效发展提供更准确、更高效的数据源,实现企业数据的一体化分析需求。通过系统的深度集成链接,一并实现了企业业务审批流程协同、业财税协同,为企业成长奠定坚实的数据系统。 04 应用价值 为集团持续发展提供高效支撑 嘉欣医疗作为国内棉柔巾代工龙头企业,高端医疗用品行业出口引领者,通过数字化转型升级极大提高了企业的竞争力,坚实信息平台基础及智能化服务系统更好的为集团的持续发展提供高效支撑。 项目实现了订单成本全穿透,实现联产品、副产品、等级品成本核算,帮助客户解决了目前代工生产成本估算,产品报价的全过程。另企业内部多个公司内部交易频繁,生产不协同,各自独立产品线,原料部分随机代买,代买后组织间调拨,启动组织间结算,快速实现企业内部交易账务处理和对账。加强了企业一体化管控,数据一体化分析。为实现IPO、系统为券商、审计、投资人提供了一整套的可以穿透完整的业务过程和内控流程。 🔹 实现订单成本全穿透 建立健全存货与成本内部控制体系以及成本核算体系。实现联产品、副产品、等级品成本核算。启用订单成本法,实现成本的全穿透。
🔹 客户价值-清晰明了的组织间交易 企业内部多个公司内部交易频繁,启动组织间结算,快速实现企业内部交易账务处理和对账。
🔹 完善的财务、业务、内控流程 为实现IPO、系统为券商、审计、投资人提供了一整套的可以穿透完整的业务过程和内控流程。 
公司地址:上海市浦东新区盛荣路88弄1号楼314室
