01
新疆孚瑞(新疆菲尔)
汽车后市场高端品牌,供应链深度集成
新疆孚瑞汽车零配件有限公司是一家服务全球的汽车后市场零部件供应链品牌管理公司,于2004年成立菲尔(新疆)公司,2008年成立菲尔广州公司。自菲尔公司创立以来,始终专注于自主品牌FREY(菲尔)的研发与运营,打造以奔驰宝马等车型零部件为主导的汽车后市场高端品牌,目前菲尔品牌已覆盖南美洲、北美洲、欧洲、亚洲、非洲、大洋洲的数百个国家和地区。
对于新疆孚瑞(菲尔公司)这样正在成长的企业来说,最重要的是管理,它关系到企业的长远发展。但在企业的创立时期,由于人员、经济、行业等客观原因,很多初创企业不得不选择粗放式管理,孚瑞(菲尔)也不例外,粗放式管理实现了企业成长初期的快速发展,但是随着企业的发展,从粗放式管理向精细化管理的转变,已经成为活得更好更健康的必修课。
02
企业洞察
内部数据断层,企业精细化管理需求升级
01
创新求变,业务发展牵引管理系统升级
新疆孚瑞(菲尔公司)的主要产品为奔驰、宝马德系车供应链深度集成的产品超过了15000种品类。系统涵盖悬挂系统、转向系统、制动系统、传动系统、橡胶金属系统、减震器系统、车辆冷暖系统发动机密封系统,正时系统、燃油供应系统、车辆开合系统等系列核心零部件产品制造运营具有产品品种多样化的显著特点:
为满足不同渠道客户的需要,新疆孚瑞(菲尔公司)的产品丰富多样,上万种产品供用户适配,采购,销售,各种订单,以及产品库存管理难度较大。
这些“多品种、小批量,规格型号,序列号”的供应特点,造成物料管理的复杂性,从而对订单、计划、配货、采购与销售管理、库存管理及成本核算、财务管理、往来对账、订单管理等诸业务环节有了更高要求与挑战。
从2010年使用金蝶K/3 WISE业财系统以来,新疆孚瑞(菲尔公司)先后引入或自研了CRM、销售业务系统,建立起相对来说比较完善的IT信息系统,使之成为助力改善管理水平、助力快速发展的有力工具与有效手段。
但随着企业内部管理、生产、渠道、供应链等方面的现状与特点不断衍化升级以及信息技术的进步与科达业务的发展,财务核算不标准,供应链各部门之间数据的衔接无法准确传递,以及报表的呈现无法满足企业所需,这些都让现有的IT系统面临着更新的挑战,转变已迫在眉睫。
现状 | 内容 |
企业管理现状 | 各部门信息传递不及时,企业领导人的判断没有有效的数据支撑,库存混乱,业务链存在不衔接的流程,与第三方自主研发的产品无法实现数据交换,财务核算与业务数据不一致,费用核算粗犷。 |
业务痛点/行业需求 | ● 财务核算不标准,业务流程需要做审批流与工作流; ● 收款与付款的业务场景现存在对账难的问题; ● 财务、业务、流程,看似衔接,但仍有小部分过程需要手工处理,制作纸质单据与其他部门沟通,无法对业务实际情况进行实时管控; ● 信息沟通不畅,少量业务依然停留在手工处理; ● 费用的核算需要精细化报表展示; 财务报表需要实现托拉拽的方式展现。 |
02
组织形态从单组织向集团化转变
新疆孚瑞(菲尔公司)已从一个单一组织发展为一个集团组织,采用集中化的管理:财务集中核算、资产统一管理、统一采购、分散销售,这就要求ERP系统必须要统一集团基础数据、财务政策、业务流程以及便利的组织间交易处理。然而受限于过往系统的应用方式,只能为每个组织建立不同的账套,进行系统管理,业务流程较为死板,数据呈现较为困难。虽然通过对系统开发升级后基本解决了个别单点的问题,但是业务流程受限于软件功能,依然是,效率低,且容易出错,对账困难,单据转化流程不灵活。
03
运营管理从粗放型向精细化转变
对于孚瑞(菲尔)正在成长的企业来说,最重要的是管理,它关系到企业的长远发展。但在企业的创立时期,由于人员、经济、行业等客观原因,很多初创企业不得不选择粗放式管理。但是随着企业发展,粗放式管理带来了不少问题:
(1)粗放式管理实现了企业成长初期的快速发展,为企业带来可观的经济增长,但是在快速发展的同时,会为企业埋下“沟通障碍”的祸根;
(2)企业长期靠粗放式管理带动经济增长会导致企业成本消耗高,产品质量难以提高,企业经济效益降低;
(3)粗放式管理让许多企业患上同一种“病”:管理混乱,权责不清,让企业陷入管理“沼泽”,如不能及时调整自己,甚至会导致企业因此“丧命”。
时代已经不再要求企业活下去,企业活的更好才能在激烈的市场竞争中稳操胜券。从粗放式管理向精细化管理的转变,已经成为孚瑞(菲尔)活的更好更健康的必修课。
精细化管理是孚瑞(菲尔)成长到一定阶段,社会分工的精细化以及服务质量的精细化对现代管理的必然要求。
03
解决方案
一体化企业管理信息化解决方案
金蝶云·星空为孚瑞(菲尔)提供“研发、采购、销售、财务、仓库、费用、轻分析系统+自主研发CRM系统”融合一体的企业管理信息化解决方案,成就以客户为中心,数据驱动,流程化管理,实时运营的管理平台;通过基础数据的采集、预警和防范,形成一个完整的闭环系统,改善信息传递方式,提高信息传递效率,以便企业高层领导快速了解企业真实的运营情况,作出切合实际的正确决策。精细化管理是企业发展的必经之路,能够助力企业在日益激烈的竞争中脱颖而出,事事明是在不改变企业现有组织架构的前提下,帮助孚瑞(菲尔)转型,实现企业从“粗放式管理”转变为“精细化管理”的利器。
01
流程式推动的智能采购
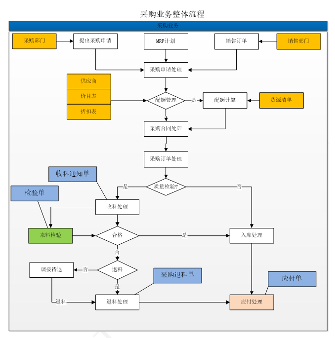
由软件对库存进行管理,设置库存最小阈值,库存小于一定量后会对采购部门业务员进行消息推送,由采购业务员发起采购申请,由领导审批结束后,专员下推采购合同,合同由采购负责人进行审批,审批结束后自动下推采购订单,并由业务员检查后,下推收料通知单推送仓储部门,到货后由仓储质检部门进行数量与质量检验,最终完成入库。
库存够不够,金蝶云·星空会告诉我:采购部要不要采购以前我们只能人工去系统里查询,销售部都开单了,采购部还没下订单,销售部都收款了,采购部可能还没开始采购,信息差导致两个部门信息不传递。供销部:我卖我的,你采你的,都不做数据分析,积压了库存占用了资金,责任是谁的分不清,星空轻分析解决了供销部的矛盾。
02
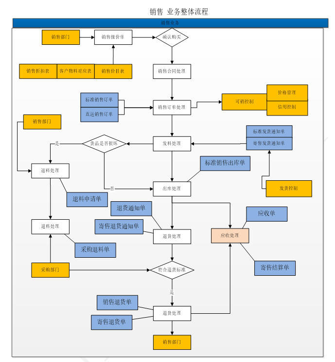
透明化管理的销售路标
首先需要业务员与客户沟通,在沟通的同时会由业务员编制销售报价单,对客户进行报价,客户确定需要后,则提交报价单由销售组领导审批,并由业务员下推销售合同,销售合同再次由销售组领导与部门负责人审批,审批完成后推送业务员,由业务员下推销售订单,并对订单检查,再次由领导审批,审批结束后下推生成发货通知单,推送仓储部门进行发货出库处理,出库单结束后则会通过出库单自动生成应收单,应收单由会计进行审核,收款后下推收款单,由出纳审核收款单并进行核销处理。
03
规范化控制的费用管理
费用申请部门发起费用申请单后,由部门负责人,会计,财务总监,并对一定金额的申请单据做自动判断并且判断是否推送总经理,由总经理审批后,抄送至财务,财务通过费用申请单,并且生成费用报销单,实报实销需要费用申请部门在附件处增加费用发票,费用报销单通过财务审核,生成费用报销应付单,会计将应付单提交后,推送至出纳处,由出纳进行下推付款单,出纳确定报销付款后,下推费用报销付款单,并且相关单据生成会计凭证,结束流程。
严谨便捷的费用管理的人人报销让每一位员工参与到企业信息化,参与感很重要,制度化很清晰,减少企业人员互相之间的矛盾,真正体现出财务费用的管理价值。
财务总监说:无论你的岗位是什么,无论你的职位是什么,按流程办事,按制度办事,谁也不得罪,报不报销,花不花钱大家一起说了算。
04
应用价值
数据同步,提高效率
● 提高效率:规范单据的填写,确保业务流程顺畅;供应链与财务集成,提升各部门工作效率。
● 防范风险:建立规范的业务操作制度,防止舞弊行为;防止虚假发票和税务风险。
● 促进业绩:对入库出库进行有效的控制,合理降低企业成本,提升企业利润;防止不合理的业务发生;通过物料管控,确保库存的合理利用。
● 定岗定责:工作内容对应到岗位,流程化制度化,让工作找人,而不是让人找事情做,一个萝卜一个坑,制定流程,标准化输出,通过软件定岗定责,让业务链各个岗位明确工作内容。
● 有效决策:即时的库存分析,使决策有据可依。
● 业务财务数据同步:业务数据和财务数据能够即时同步,真正实现财务业务一体化。
05
数字化转型价值
业务数字化、管理数字化、运营数字化
菲尔的企业数字化转型主要包括三个方面:业务数字化,管理数字化和运营数字化。
金蝶云·星空对于新疆孚瑞(菲尔)真正意义上链接企业财务、业务、流程、客户CRM从而对业务实际情况进行实时管控,菲尔企业从业务,管理,到运营的全面信息化。
与传统企业信息化相比,数字化代表的是一种融合、高效、具有洞察力的企业运营模式。在菲尔体现的形式是将云服务云计算、大数据、轻分析等数字技术串联起来,应用于企业业务、管理和运营,从而链接每一个员工,让工作有成效,使员工有成就,聚焦员工信息化培养与应用,提升团队的资源配置,工作效率。
公司地址:上海市浦东新区盛荣路88弄1号楼314室
